省政府办公厅关于印发
加强个人诚信体系建设和全面加强
电子商务领域诚信建设实施意见的通知
(苏政办规〔2023〕13号)
各市、县(市、区)人民政府,省各委办厅局,省各直属单位:
《关于加强个人诚信体系建设的实施意见》《关于全面加强电子商务领域诚信建设的实施意见》已经省人民政府同意,现印发给你们,请结合实际认真抓好贯彻落实。
江苏省人民政府办公厅
2023年11月13日
(此件公开发布)
关于加强个人诚信体系建设的实施意见
为弘扬诚信传统美德,加强个人诚信体系建设,营造良好社会信用环境,根据《国务院办公厅关于加强个人诚信体系建设的指导意见》《省委办公厅省政府办公厅关于印发江苏省推进社会信用体系建设高质量发展服务促进形成新发展格局实施意见的通知》,结合我省实际,提出如下实施意见。
一、总体要求
以习近平新时代中国特色社会主义思想为指导,深入学习贯彻党的二十大和习近平总书记对江苏工作重要讲话重要指示精神,认真落实党中央、国务院关于个人诚信体系建设的部署要求,积极培育和践行社会主义核心价值观,坚持政府推动、社会共建,坚持依法依规、保护权益,坚持全面推进、重点突破,坚持强化应用、奖惩联动,大力弘扬诚信文化,规范18周岁以上自然人信用记录和共享使用,完善个人信用信息安全、隐私保护与信用修复机制,大力实施守信激励与失信惩戒,使守信者受益、失信者受限,积极营造知信守信用信的良好社会氛围,助力高水平“诚信江苏”建设。
二、加强个人诚信宣传教育
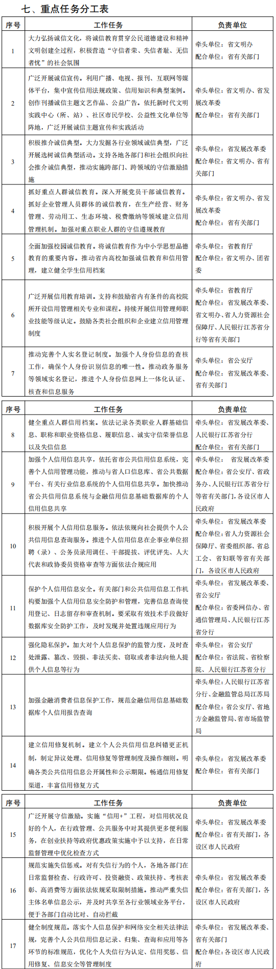
(一)大力弘扬诚信文化。把社会主义核心价值观融入法治建设、融入社会发展、融入日常生活,加强诚信文化建设,将诚信教育贯穿公民道德建设和精神文明创建全过程。大力普及信用知识,引导社会成员树立信用意识,关注自身信用状况,维护自身良好信用,积极营造“守信者荣、失信者耻、无信者忧”的社会氛围。
(二)广泛开展诚信宣传。结合国际消费者权益日、网络诚信宣传日、信用记录关爱日、诚信兴商宣传月等重要时间节点,利用广播、电视、报刊、互联网等媒体平台,集中宣传信用法规政策、信用知识和典型案例。依托新时代文明实践中心(所、站)、社区市民学校、公益性文化单位等阵地,广泛开展诚信主题宣传和实践活动,让诚信理念深入人心。
(三)积极推介诚信典型。大力发掘各行业领域诚信典型,广泛开展选树诚实守信道德模范、身边好人、诚实守信好青年、诚信之星、诚信标兵等活动,推出一批诚信人物、诚信群体,发挥先进典型示范作用,引导人们见贤思齐。支持各地各部门和社会组织向社会推介诚信典型,推动实施跨部门、跨领域的守信激励措施。
(四)抓好重点人群诚信教育。深入开展党员干部诚信教育,引导党员干部以身作则、率先垂范,带动形成诚信风尚。抓好企业管理人员群体的诚信教育,引导树立诚信守法经营理念,在生产研发、财务管理、劳动用工、生态环境、税费缴纳等领域建立信用管理机制。加强对重点职业人群的守信遵规教育,推广使用职业信用报告,引导职业道德建设和行为规范。
(五)全面加强校园诚信教育。将诚信教育作为中小学思想品德教育的重要内容,结合教育教学实际,在德育课程、校园生活和社会实践中开展诚信养成教育。推动省内高校加强诚信教育和信用管理,建立健全18周岁以上成年学生信用档案,将学生个人诚信作为评先评优、奖学金发放、鉴定推荐等环节的考量因素。对在国家考试中舞弊、学术造假、不履行助学贷款还款承诺、伪造就业材料等失信行为,依法依规记入个人信用档案。
(六)广泛开展信用教育培训。支持和鼓励省内有条件的高校院所开设信用管理相关专业和课程。加强对信用从业人员的诚信教育和职业培训,持续开展信用管理师职业技能等级认定。鼓励各类社会组织和企业建立信用管理制度,组织签署入职信用承诺书,开展信用知识培训,培育企业信用文化。
三、规范个人信用信息记录和共享使用
(一)完善个人实名登记制度。运用信息化技术手段,不断加强个人身份信息的查核工作,确保个人身份识别信息的唯一性。推动金融、民政、教育、司法、交通、社保、政务服务、税费缴纳、涉税中介服务、互联网、寄递、通信、水电气等领域实名登记,推进个人身份信息网上一体化认证、核查和信息服务,为准确采集个人信用记录奠定基础。
(二)健全重点人群信用档案。以食品药品、安全生产、劳动保护、消防安全、交通安全、生态环境、生物安全、招标投标、产品质量、税费缴纳、医疗卫生、社会保障、教育科研、文化旅游、工程建设、金融服务、知识产权、司法诉讼、电子商务、志愿服务、涉税中介服务、财政性资金使用、互联网应用服务等领域为重点,建立健全公务员、事业单位工作人员、企业法定代表人及相关责任人、律师、教师、医师、执业药师、评估师、税务师、注册消防工程师、会计师、审计师、房地产中介从业人员、认证人员、金融从业人员、导游、寄递人员、安全评估师、卫生评估师、交通运输从业人员、机动车驾驶人、环境影响评价及检验监测从业人员、质量检验检测人员、专利代理人、电子商务平台从业人员以及建设工程设计、施工、监理负责人及相关注册人员等重点人群个人信用档案。有关部门依法记录各类职业人群基础信息、职称和职业资格信息、履职信息、诚实守信荣誉信息,以及违反诚信执业相关规范造成不良影响的失信信息。鼓励行业协会商会等社会组织建立健全会员信用档案。
(三)加强个人信用信息共享。依托省市公共信用信息系统,完善个人信用管理功能,推动与省人口信息库、省公共数据平台、有关行业信息系统的个人信用信息共享。制定统一的个人公共信用信息目录,以重点职业人群信用信息归集为突破口,规范开展个人资格资质、表彰奖励、公共事业费欠缴、金融活动、行政许可、行政处罚、信用承诺及履诺等信用信息的归集共享。加快推动省公共信用信息系统与金融信用信息基础数据库的个人信用信息共享。
(四)积极开展个人信用信息服务。县级以上地方人民政府和相关部门要依法依规向社会提供个人公共信用信息查询服务。推进个人信用信息在企事业单位招聘(录)、公务员录用调任、干部提拔、评优评先、人大代表和政协委员资格审查等方面依法合规应用。探索基于个人公共信用信息的分类管理和诚信积分管理,将公共信用积分、商务信用积分与社会公共服务有效结合,拓展线上线下应用场景。鼓励将个人信用信息作为保险费率浮动、银行信贷发放、水电气等公共服务缴费方式调整的参考依据。
四、完善个人信用信息安全、隐私保护和信用修复机制
(一)保护个人信用信息安全。有关部门和公共信用信息工作机构要加强个人信用信息安全防护和管理,健全个人公共信用信息安全管理制度,规范查询权限和程序,完善信息查询登记、日志留存和审查机制,确保信息安全。要采取有效技术手段做好数据库安全防护工作,及时发现并处置违规应用行为。
(二)强化隐私保护。认真落实《中华人民共和国个人信息保护法》有关规定,加强个人信息采集、查询和使用的授权管理,对需要公开的个人信息依法进行脱敏处理。加大对个人信息保护的监管力度,及时查处泄露、篡改、毁损、非法买卖、窃取或者非法向他人提供个人信息等行为。强化对金融机构、征信机构、电信业务经营者、互联网信息服务提供者以及其他采集、查询、使用个人信用信息单位的重点监控,规范其个人信息处理行为。加强金融消费者信息保护工作,规范金融信用信息基础数据库个人信用报告查询。
(三)完善信用修复机制。建立个人公共信用信息纠错更正机制,制定异议处理、信用修复等管理制度及操作细则。切实保护信用主体的合法权益,明确各类个人公共信用信息公开属性和公示期限,不再公示、使用超过公示期限和已修复的公共信用信息。畅通信用修复渠道,丰富信用修复方式,支持个人在主动履行义务、纠正失信行为、消除不利影响后修复信用。
五、实施个人守信激励和失信惩戒
(一)广泛开展守信激励。实施“信用+”工程,在教育医疗、养老家政、就业创业、社会保障、文化旅游等领域打造信用惠民场景。对信用状况良好的行政相对人和诚实守信道德模范、优秀志愿者,行业协会商会推荐的诚信会员,以及新闻媒体挖掘的诚信主体等建立优良信用记录,在行政管理、公共服务中对其提供更多便利服务,在创业扶持等政府优惠政策实施中予以支持,在日常监督管理中优化检查方式。深化税银合作,创新提供更多信用类金融产品。推广应用个人公共信用信息报告,鼓励社会各方对信用状况良好的个人在公共交通、购物、租借租赁、旅游门票等方面提供优惠服务。
(二)规范实施失信惩戒。省有关部门要建立完善个人失信行为管理制度,规范认定个人失信行为。对有失信行为的个人,各地各部门在日常监督检查、行政许可、投资融资、政策扶持、考核表彰、高消费等方面依法依规采取限制措施,限制被招录(聘用)为公务员或事业单位工作人员,限制推荐为党代会代表、人大代表和政协委员候选人。在对失信企事业单位进行惩戒的同时,依照法律、法规和党中央、国务院政策文件规定,对相关责任人员采取相应的惩戒措施。推动严重失信主体名单信息公示,并及时共享至各行业领域业务平台,便于各部门自动比对、自动拦截。鼓励行业协会商会依据章程对信用状况不良的会员采取警示告诫、通报批评、降低评价等级、取消会员资格等措施。
六、强化保障措施
(一)加强组织领导。省社会信用体系建设议事协调机构负责统筹推进个人诚信体系建设工作,建立健全工作推进机制,对各地各部门推进情况进行跟踪督促和业务指导。涉及重点职业人群信用管理的部门负责相应信用信息系统建设和信用监管。
(二)健全制度规范。落实个人信息保护和网络安全相关法律法规,完善个人公共信用信息记录、归集、查询和应用等各环节的标准规范,优化个人失信行为认定、信用奖惩、信用修复、信息安全等管理制度,为个人诚信体系建设提供全面制度保障。
(三)强化责任落实。各地各部门要结合工作实际,强化协同联动,细化任务分工,认真抓好个人诚信体系建设各项工作。省社会信用综合管理部门要及时总结个人诚信体系建设工作成效,推广可复制、可借鉴的创新做法。鼓励和调动社会力量广泛参与“诚信江苏”建设,提高社会关注度、认知度、感受度,形成个人诚信建设的强大合力。

本意见自2024年1月1日起施行,有效期至2028年12月31日。《省政府办公厅关于印发江苏省加强个人诚信体系建设和全面加强电子商务领域诚信建设实施意见的通知》(苏政办发〔2017〕144号)同时废止。
关于全面加强电子商务领域
诚信建设的实施意见
为贯彻落实国家发展改革委等9部门《关于全面加强电子商务领域诚信建设的指导意见》和商务部、中央网信办、国家发展改革委《“十四五”电子商务发展规划》要求,建立健全我省电子商务领域诚信体系,褒扬诚信,惩戒失信,营造良好的市场信用环境,促进电子商务持续健康发展,结合我省实际,提出如下实施意见。
一、总体要求
以习近平新时代中国特色社会主义思想为指导,深入学习贯彻党的二十大和习近平总书记对江苏工作重要讲话重要指示精神,认真落实国家和省关于电子商务领域信用建设的部署要求,积极培育和践行社会主义核心价值观,坚持政府推动、社会共建,坚持多管齐下、协同监管,坚持标本兼治、全面推进,大力推动电子商务领域信用记录共建共享共用,建立健全守信激励与失信惩戒制度,构建以信用为基础的新型监管机制,营造诚实守信的电子商务发展环境,为我省经济社会持续健康发展提供重要支撑。
二、加强电子商务全流程信用建设
(一)建立实名登记和认证制度。电子商务平台要落实身份标识和用户实名登记制度,对进入平台销售商品或者提供服务的单位和个人核实身份。以食品(保健食品)、药品、医疗器械、化妆品、农产品、日用消费品等关系人民群众生命财产安全的产品为重点,严格依照法律法规规定办理登记和许可手续,并将营业执照或身份核验标识等信息向社会公开。加大非法网站整治力度,打击伪造、冒用企业名称等失信行为。市场监管部门要督促电子商务平台完善交易规则,落实交易安全保障、商品和服务质量保障、消费者权益保护等管理责任。
(二)完善网络交易信用评价体系。各相关部门要引导推动电子商务平台、行业协会等制定电子商务企业和从业人员信用评价标准规范,逐步建立统一的电子商务信用评价体系。电子商务平台经营者应当建立健全电子商务交易双方信用互评、信用积分制度,探索建立交易后评价或追加评价制度,将评价结果和积分充分公开,供市场交易者参考,不得删除消费者评价记录。支持电子商务平台加强对失信行为的甄别与分类,防范信用炒作风险。支持依法设立的信用评价机构开展电子商务信用评价,建立对电子商务平台、入驻商家和上下游企业的综合信用评价机制。
(三)加强网络支付管理。强化对银行和非银行支付机构网络支付业务的监管,及时处理违规的银行和非银行支付机构。切实落实非银行支付机构网络支付业务管理规定,加强电子商务平台与非银行支付机构的协调配合,充分发挥非银行支付机构在电子商务账款支付中的作用,防范网络支付欺诈等行为。进一步完善网络支付服务体系,推动网络支付业务规范化、标准化。
(四)建立寄递物流信用体系。加强对寄递物流企业及其从业人员的信用管理,探索建立监管部门、商户和消费者对寄递物流企业及其从业人员的信用评价机制,定期发布寄递物流企业信用状况。在物流企业认定和项目安排、评先评优、放心消费创建、专用车辆通行、日常市场监管等方面查询应用信用信息,对失信企业实行差别化管理。建立健全责任追究机制,对被列入严重失信主体名单的寄递物流企业实施限制入驻电子商务平台、依法责令停业整顿直至吊销其经营许可证等措施。对寄递物流企业及其从业人员的文明交通守信情况进行考核。
(五)强化消费者权益保障措施。引导电子商务平台建立消费环节经营者首问和赔偿先付制度,依法建立完善七日无理由退货规则,设立消费者权益保护金。电子商务平台和市场监管部门建立健全消费者投诉举报制度,加强沟通衔接,及时处理消费者反映的问题。建立消费者和用户监督机制,加强社会监督,营造良好的消费维权环境。强化客户权益保护,保障客户的知情权、选择权,加强信息安全管理。
三、全面推动电子商务信用信息共建共享
(一)建立健全信用记录。各相关行业主管、监管部门要建立信用信息共享机制,健全电子商务平台以及为电子商务提供支撑服务的代运营、物流、咨询、征信等相关机构和从业人员的信用记录,并在有关信用信息公示系统中公示。电子商务平台要建立完善交易双方信用记录,依法依规及时将恶意评价、恶意刷单、虚假流量、图物不符、假冒伪劣、价格欺诈等失信行为信息纳入信用档案,依法报送相关行业主管、监管部门。
(二)加强履约践诺信息记录。在电子商务领域推行信用承诺制度,推动电子商务平台、入驻商家、个人卖家、寄递物流企业就遵纪守法、信息真实性、产品价格、产品质量、服务保证、承担的责任与义务等情况作出信用承诺,引导各类主体严守质量诚信、价格诚信、物流诚信、支付诚信和售后服务诚信。大力推进信用承诺网上公示,接受社会监督,并作为事中事后监管的参考。各级行业主管部门在投诉举报、随机抽查、专项治理等工作中发现市场主体违反承诺,应当记入信用档案。
(三)建立产品信息溯源制度。推行商品条形码,围绕食用农产品、食品、药品、农业生产资料、特种设备、危险品、稀土产品等重要产品,推动生产经营企业加快建立来源可查、去向可追、责任可究的产品质量追溯体系,引导支持电子商务平台和物流企业建立产品上架、销售、配送、签收、评价、投诉全方位全过程的线上留痕监管体系。创新质量安全和公共安全监管模式,探索实施产品全过程智能化“云监管”。完善产品质量安全风险预测预警机制,加强对跨境产品的监管。
(四)推动建立线上线下信用信息共享机制。依托省市公共信用信息系统依法依规归集电子商务领域信用信息,实现各地区、相关行业主管、监管部门信用信息的共享交换。引导和规范信用服务机构依法采集、整合电子商务领域交易主体信用信息。支持地方政府与电子商务平台、信用服务机构等各类社会机构建立信用信息采集、共享和应用机制,实现电子商务领域信用信息交互融合、共同应用。
四、大力实施电子商务信用监管
(一)加强第三方大数据监测评价。鼓励信用评价机构定期发布电子商务平台信用状况评估结果,监测失信行为信息。加强对江苏“12345”、市场监管“12315”、文化举报“12318”等举报投诉服务平台电子商务失信信息的整合、共享、推送。电子商务平台要畅通在线投诉、售后维权的通道。各相关行业主管、监管部门开通网络失信举报中心,畅通群众举报途径。省市公共信用信息系统要依法依规及时归集部门监管、大数据监测、群众举报等渠道形成的电子商务领域失信信息。
(二)健全政府部门协同监管机制。利用网络交易监控平台,推进信用、市场监管、网信、工业和信息化、公安、税务、商务、通信、邮政、海关等部门系统互联互通和工作协调配合。建立不良信用信息定期通报制度,各行业主管、监管部门根据不良信用信息加强源头监管。构建以信用为基础的电子商务新型监管机制,实施信用分级分类监管,建立集风险监测、网上抽检、源头追溯、属地查处、区域联动、信用管理为一体的电子商务信用监督机制。对跨境电商通过虚假交易、支付、物流数据逃避海关和检验检疫监管的行为,加大整治力度。
(三)提高电子商务平台的信用管理水平。支持电子商务平台依法采集、整合和使用线上线下数据资源,对政府部门监管中产生的可公开信用信息与自身掌握的信用信息进行汇聚整合和关联分析,构建大数据监管模型,及时掌握市场主体经营交易信用状况。根据信用状况对平台内经营者进行分类管理,有效识别失信商家,为诚信商家和客户提供优良的交易环境及平台服务。督促电子商务企业进一步加强内部信用管理和评价工作,配合政府部门开展监管执法工作。
(四)落实电子商务平台主体责任。指导督促电子商务平台落实商品质量管理责任,建立健全内部信用约束机制,充分运用大数据技术加强在商品质量、知识产权、服务水平等方面的管控。建立商家信用风险预警制度,在接到监管部门推送的平台内经营者严重违法失信名单信息后,及时向社会公众发出在线消费警示;及时公示销售假冒伪劣商品、恶意刷单炒信等商家相关信息,发布风险提示。电子商务平台要及时将掌握的涉嫌违法违规线索报送相关行业主管、监管部门,并配合进行查处。各级行业主管、监管部门要加大对重点电子商务平台的指导,引导和促进电子商务平台切实改进在集中促销、广告宣传、消费维权、税费缴纳等方面存在的问题,提高平台履行法定义务和社会责任的水平。
(五)更好发挥第三方机构和社会组织在电子商务信用监管中的积极作用。支持信用服务机构以需求为导向,依法采集电子商务领域相关信用信息,加大信用产品研发力度,提供信用调查、信用评估、信用担保、信用保险等产品和服务。切实加强对信用服务机构的培育、规范和监管工作。注重发挥电子商务相关行业协会商会作用,推动加强电子商务企业自我信用约束和行业自律。
五、依法依规开展电子商务信用奖惩
(一)加大信用信息公示力度。各相关行业主管、监管部门要建立电子商务平台基本信息、信用信息及重大事件信息披露制度。各级市场监管部门加强网络交易商品抽检力度,将商品质量抽检数据、消费投诉数据记入企业信息档案,依法对外公开。建立网络价格交易行为信息发布制度。推动电子商务企业在经营页面显著位置公示其营业执照、身份核验标识、信用等级等信息或包含以上信息的电子链接标识,完整公示产品信息和服务承诺,引导电子商务企业公示采购、销售、物流等信息。健全个人信息保护制度,保护电子商务领域消费者个人隐私。加大对可信认证网站、第三方可信平台的推广,树立电子商务认证网站的可信性和权威性,提高消费者及企业用户对电子商务交易平台信任度。
(二)加大对守信主体的激励力度。大力实施电子商务领域守信激励措施,在商务领域活动中加大对信用状况良好主体的推介力度,在续期办证、开具上市证明等方面给予绿色通道,在公共服务、市场交易、社会管理等方面给予便利。鼓励电子商务平台对信用状况良好的主体在搜索排序、流量分配、营销活动参与机会、信用积分等方面给予倾斜,强化正面激励引导。推动金融机构加大对信用状况良好企业的支持力度,优化贷款流程,创新金融产品,积极做好金融服务。
(三)依法依规开展失信惩戒。各相关行业主管、监管部门要加大对信用状况不良的电子商务平台及相关企业的监管力度,提高检查频次,依法限制经营、融资授信、上市合规证明开具等,对有关失信人员依法限制担任企业法定代表人、负责人、董事、监事、高级管理人员职务。支持电子商务平台按照有关管理规定,对信用状态不良主体实施限制入驻会员、降低信用等级、屏蔽或关闭店铺、查封电子商务账户、公开曝光等惩戒措施。鼓励社会各方对出售禁售品、商品违规发布、商品侵权、信用炒作、哄抬价格等严重违法失信行为予以举报,加大对举报信息的核查。
(四)严厉打击整治电子商务领域违法失信行为。严厉打击制假售假、以次充好、虚假宣传、恶意欺诈、服务违约、恐吓威胁、偷逃税款,以及通过恶意刷单、恶意评价、空包裹代发邮寄等方式伪造交易记录和物流信息实现“增信”“降信”的违法失信行为。探索推进对即时通信等社交网络服务的监管力度,逐步加强对通过个人社交平台进行交易行为的监测,依法查处违法交易行为。严厉打击利用电子商务平台或物流体系非法采集、滥用、泄露和倒卖个人信息的行为。严厉打击和治理电信网络新型违法犯罪,分别建立涉案账户管控机制、企业账户风险防范机制、电信诈骗涉案账户查控机制和网络查控平台。
六、保障措施
(一)加强统筹协调和监督指导。网信、发展改革、工业和信息化、市场监管、商务、人民银行、公安、交通运输、海关、药品监管、邮政、通信、税务等相关部门,要按照本实施意见的任务分工,切实抓好工作落实,并建立健全协同监管机制,创新监管方式,全面提升电子商务领域诚信建设水平。
(二)加强制度规范建设。完善电子商务诚信领域信用信息采集、共享、披露、管理、评价等方面相关标准规范。认真落实江苏省《电子商务平台管理规范》,规范电子商务交易及有关服务行为。鼓励省内企业参与电子商务国家标准和国际标准制定。支持我省国家电子商务示范城市、示范基地、示范企业在跨境电子商务、电子商务交易纠纷处理等方面先行先试,为电子商务相关政策法规、标准规范的研究制定提供实践依据。
(三)加强诚信文化建设。以春节、国际消费者权益日、网络购物节等为契机,开展形式多样的电子商务诚信主题宣传实践活动。通过电视、报纸、网站、微博、微信等各类媒体平台,多形式、多渠道加强电子商务领域诚信典型案例的宣传。发挥电子商务平台主体作用,加强对电子商务各类主体的诚信教育,鼓励电子商务平台将信用状况作为商家入驻的重要考量因素。积极培育电子商务示范企业,推进电子商务领域放心消费创建活动,共同营造诚实守信的网络交易环境和安全放心的网络消费环境。

本意见自2024年1月1日起施行,有效期至2028年12月31日。《省政府办公厅关于印发江苏省加强个人诚信体系建设和全面加强电子商务领域诚信建设实施意见的通知》(苏政办发〔2017〕144号)同时废止。
文件解读:
江苏省全面加强电子商务领域诚信建设
江苏省加强个人诚信体系建设
