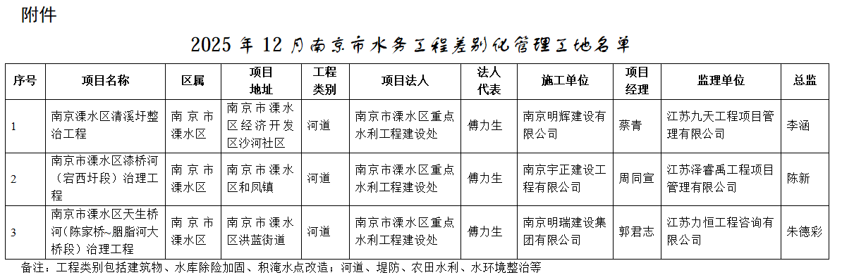
为进一步优化营商环境,支持我市水务工程建设,根据《市政府办公厅关于对全市建设工程工地实施差别化管理的通知》(宁政传〔2019〕11号)和《关于支持水务建设工程工地落实差别化管理的通知》(宁水基〔2022〕145号)规定,12月份,水务工程监管部门会同相关生态环境、综合行政执法部门确认南京溧水区清溪圩整治工程、南京市溧水区漆桥河(宕西圩段)治理工程、南京市溧水区天生桥河(陈家桥~胭脂河大桥段)治理工程为差别化管理工地,报市水务局备案,现予以公告。
近年来,市水务工程监管部门不定期对于水务工程建设中现场文明施工管理规范、扬尘防控各项措施到位,符合相关要求的工地确认为水务差别化管理工地。被评为差别化管理工地的在建工地,将享受在全市大气环境质量保障管控、重污染天气应急启动的非最高等级管控期间,可正常维持施工,土方正常外运等政策支持,让守信践诺的市场主体真正收获一路绿灯、步步为“赢”的良好信用体验。
附件:2025年12月南京市水务工程差别化管理工地名单

